Während meiner Zeit als Professor für Bibliothekswissenschaft an der HTW Chur habe ich einige Forschungsprojekte durchgeführt. Hier eine Zusammenstellung der Projekte:
Inhalt
Bedarfsanalyse Weiterbildung für Medizinbibliotheken
ALMPUB: Bibliotheken in der digitalen Gesellschaft
LL.gomo (LibraryLab goes mobile)
Fokusgruppen Kantonsbibliothek Baselland, Liestal
Analyse der Bibliothekslandschaft Stadt Basel
AISOOP (Analyse der Online-Plattformen)
Repositorium für Kantonsbibliotheken (RekS)
Analyse der Volksschulbibliotheken im Kanton St. Gallen
Innovationsmonitor für Hochschulbibliotheken.
Horizon Report Library Edition
Network on Libraries in Urban Space
Kantonale Bibliotheksstrategie St. Gallen
Strategieentwicklung MIZ ZHdK
Status: abgeschlossen
Laufzeit: Januar 2017 – Juni 2017
Projektleitung: Rudolf Mumenthaler
Auftraggeber: MIZ ZHdK
Projektmitarbeiter: Karsten Schuldt
Das Medien- und Informationszentrum (MIZ) der ZHdK entwickelt eine Strategie, um eine zielgerichtete Entwicklung zu gewährleisten und künftige Schwerpunkte zu definieren. Die HTW Chur wurde beauftragt, das MIZ bei der Strategieentwicklung zu unterstützen. Die HTW Chur führte Workshops durch, dokumentierte die Ergebnisse und formulierte in Zusammenarbeit mit der Leitung des MIZ ein Strategiepapier.
Im Rahmen des Projektes wurden insgesamt vier Workshops durchgeführt, einer mit Dozierenden der ZHdK, drei mit Personal des MIZ. Im ersten Workshop wurde der IST-Zustand analysiert und eine SWOT-Analyse durchgeführt. In einem zweiten Workshop wurden aktuelle Entwicklungen im Bibliotheksbereich allgemein vorgestellt und diskutiert (u.a. Horizon Report 2017 Library Edition). Die für das MIZ wichtigen Themen wurden mit Hilfe der Mini-Delphi-Methode ermittelt und vertieft. In einem dritten Workshop wurden Dozierende als Nutzerinnen und Nutzer über ihre Wahrnehmung der Bibliotheken und Archive sowie ihre Wünsche an das MIZ befragt. Die externe Perspektive sollte eine klare Ausrichtung der Dienstleistungen und ihrer Bezeichnungen auf die Nutzersicht ermöglichen. In einem vierten Workshop wurden die Ergebnisse zusammengefasst und auf deren Grundlage der SOLL-Zustand definiert. Es wurden einige Schwerpunktthemen definiert, die in Zukunft im Fokus der Arbeit des MIZ stehen sollen. Die Ergebnisse wurden dokumentiert und in Form eines Strategiepapiers verschriftlicht.
Bedarfsanalyse Weiterbildung für Medizinbibliotheken
Status: abgeschlossen
Laufzeit: November 2016 – Februar 2017
Projektleitung: Rudolf Mumenthaler
Auftraggeber: Schweizerische Akademie der Medizinwissenschaften
Projektpartner: UB Bern (Gerhard Bissels)
Projektmitarbeiterin: Ekaterina Vardanyan
Eine Gruppe von Medizinbibliothekaren im Umfeld der EAHIL (European Association for Health Information and Libraries) unter der Leitung von Gerhard Bissels (UB Bern) wollte die Möglichkeiten einer spezifischen Weiterbildung für Medizinbibliothekare prüfen. Die HTW Chur übernahm die Durchführung einer internationalen Erhebung, um die Wünsche und den Bedarf für ein solches Angebot zu klären. Untersucht wurden die im Berufsalltag benötigten Fähigkeiten und Kompetenzen, sowie der Bedarf nach Weiterbildung.
Die Resultate der Umfrage haben gezeigt, dass der Bedarf nach Weiterbildung in allgemeinen bibliothekswissenschaftlichen Themenbereichen höher ist als in den spezifischen Bereichen wie Evidence Based Medicine. Das bedeutet für ein mögliches Angebot, dass es sich primär an wissenschaftliche BibliothekarInnen richtet, das auch von medizinischen BibliothekarInnen besucht werden kann. Die UmfrageteilnehmerInnen haben klar zum Ausdruck gebracht, dass sie kleinere standardisierte Online-Module bevorzugen mit einem Diplom oder Zeugnis als Abschluss. Und diese Module sollten in Englisch angeboten werden und nicht zu teuer sein. Inhaltlich sollten aktuelle bibliothekswissenschaftliche Themen im Vordergrund stehen, wie zum Beispiel Wissensmanagement, wissenschaftliches Publizieren, elektronische Ressourcen, Marketing und Service-Entwicklung. Zusätzliche spezifische Themen im Kontext von EBM sind willkommen aber weniger wichtig.
Die Ergebnisse wurden in zwei Beiträgen publiziert:
Mumenthaler, Rudolf: Do medical librarians need a specialist degree program? In: Journal of EAHIL 2016; Vol. 12 (4): 23-26. (Article)
Mumenthaler, Rudolf: Results of the survey on further education for medical librarians. In: Journal of EAHIL 2017; Vol. 13 (1): p.4-9 (Link, PDF)
Und auch die Daten der Erhebung wurden veröffentlicht:
Mumenthaler, Rudolf & Vardanyan, Ekaterina (2017): Survey on medical librarians [Data set]. Journal of the European Association for Health Information and Libraries. Zenodo. http://doi.org/10.5281/zenodo.293844
Nutzerbefragung MIZ ZHdK
Status: abgeschlossen
Laufzeit: September 2016 – Februar 2017
Projektleitung: Rudolf Mumenthaler
Auftraggeber: MIZ ZHdK
Projektmitarbeiter: Karsten Schuldt
Das MIZ der ZHdK wollte evaluieren, ob und wie die Nutzerinnen und Nutzer das Angebot der Bibliotheken und Archive im Toni-Areal wahrnehmen und effektiv nutzen. Im Rahmen einer Nutzerbefragung wurde ermittelt, wie die Angehörigen der Hochschulen sowie externe Kunden im Alltag die Infrastruktur für Studium, Lehre und Forschung nutzen und wie das bestehende Angebot wahrgenommen wird.
Die HTW Chur übernahm es, eine Nutzerbefragung zu konzipieren, zu begleiten und auszuwerten. Das MIZ der ZHdK führte die eigentliche Befragung selbst durch.
Es wurde eine Nutzerbefragung an gut frequentierten Stellen des Campus Toni-Areal während einer Woche im November durchgeführt, die mittels Fragebogen und elektronischer Version auf Tablets umgesetzt wurde (quantitative Erhebung). Zielgruppen waren dabei a) Angehörige der ZHdK, b) Angehörige der ZHAW, c) externe Nutzende. Zusätzlich wurden mit Personen, die sich dazu bereit erklärten, leitfadengestützte Interviews vor Ort durchgeführt (qualitative Studie). Die Daten wurden von der HTW Chur ausgewertet und in Berichtform dokumentiert.
Als Ergebnis zeigte sich, dass die Bibliotheken und Archive im Toni-Areal vorwiegend auf „klassische“ Weise genutzt werden: das MIZ wird zum ruhigen Lernen genutzt, die Medien bevorzugt in analoger Form. An der ZHdK wird auch häufig in den Ateliers gearbeitet und gelernt. Grundsätzlich herrscht eine sehr positive Meinung zum Angebot der Bibliotheken und Archive. Auffällig war die geringe Bedeutung der elektronischen Medien. Hier sind Folgeuntersuchungen nötig, um die Gründe zu erfahren.

Grafik aus dem Bericht zur Nutzung verschiedener Orte im Toni-Areal
ALMPUB: Bibliotheken in der digitalen Gesellschaft
Status: abgeschlossen
Laufzeit: Juni 2016 – 2019
Projektleitung: Rudolf Mumenthaler
Projektmitarbeitende: Karsten Schuldt
Auftraggeber: Research Council of Norway
Die Forschungsgruppe Digitale Bibliothek am Schweizerischen Institut für Informationswissenschaft (SII) beteiligt sich zusammen mit internationalen Partnern am norwegischen Forschungsprojekt ALMPUB. Dabei sollen die Auswirkungen der Digitalisierung auf die Rolle von Bibliotheken, Archiven und Museen als öffentliche Institutionen untersucht werden. Das Projekt stützt sich auf diverse Vorarbeiten des SII und seiner internationaler Partner (siehe Network on Libraries in Urban Space).
Das Forschungsprojekt mit dem englischen Titel „The ALM-Field, Digitalization, and the Public Sphere“ des Oslo and Akershus University College of Applied Sciences wird vom norwegischen Research Council finanziert und dauert von 2016 bis 2019. Beteiligt sind internationale Partner aus Dänemark, Schweden, Finnland, Deutschland, Ungarn und der Schweiz. Im Projekt soll die Auswirkung der Digitalisierung auf die Rolle und Aufgaben von Bibliotheken, Archiven und Museen als öffentliche Institutionen untersucht werden. Zwei Forschungsfragen stehen im Zentrum:
- Wie verändert die Digitalisierung die Rolle von Bibliotheken, Archiven und Museen als Infrastrukturen für einen offenen und aufgeklärten öffentlichen Diskurs?
- Wie können Bibliotheken, Archive und Museen die digitalen Ressourcen durch die Partizipation von Nutzerinnen und Nutzern anreichern? In welcher Form können Beiträge von Nutzerinnen und Nutzern einen offenen und aufgeklärten öffentlichen Diskurs erleichtern?
Schon im Vorfeld hat sich gezeigt, dass in Skandinavien Bibliotheken einen anderen Stellenwert haben und auch einen gesetzlich geregelten Auftrag haben, der sich deutlich von Schweizer Verhältnissen unterscheidet. Es wird deshalb interessant sein, diese Unterschiede herauszuarbeiten. So gibt es in Skandinavien nationale Bibliotheksgesetze und Strategien, welche unter anderem festschreiben, dass Bibliotheken Orte des öffentlichen Diskurses sein sollen. In der Schweiz existiert weder ein nationales Gesetz noch die Vorstellung, dass in Bibliotheken politische und gesellschaftliche Debatten stattfinden sollen. Aber auch in der Schweiz versuchen viele Bibliotheken, ihre Nutzerinnen und Nutzer bei der Gestaltung und Weiterentwicklung von Angeboten mit einzubeziehen. Mit welchen Mitteln und mit welchem Erfolg das geschieht, soll ebenfalls Gegenstand der Untersuchung sein. Gestartet wird mit einer repräsentativen Erhebung in den beteiligten Ländern zu Nutzerpartizipation. Auf der Grundlage der Ergebnisse sollen dann vertiefte Analysen in Form von Case Studies durchgeführt werden, auch in der Schweiz.
Aktuell wird in der Bibliothekswissenschaft das Verhältnis von Bibliotheken zu ihren Nutzerinnen und Nutzern diskutiert. Indem Bibliotheken NutzerInnen verstärkt als PartnerInnen betrachten und in die Gestaltung von Bibliotheken und ihrer Angebote partizipativ einbeziehen, leisten Bibliotheken einen wichtigen Beitrag für die Gesellschaft, so eine diskutierte These. Sie bieten dadurch die Möglichkeit einer verstärkten Teilhabe und einer Überbrückung des „digitalen Grabens“ (digital divide), gerade auch bei Entwicklungen im Bereich der digitalen Medien und der Informationsnutzung. Zudem wird davon ausgegangen, dass Bibliotheken als niederschwellige und nicht-kommerzielle Orte der Begegnung einen Beitrag zur Verhinderung einer Fragmentierung der Gesellschaft leisten können.
Homepage des Projekts: https://almpub.wordpress.com/
Das Projekt wurde auf dem Deutschen Bibliothekartag 2017 vorgestellt:
Rudolf Mumenthaler und Karsten Schuldt: Nutzerpartizipation in Bibliotheken. Vortrag gehalten auf dem Deutschen Bibliothekartag in Frankfurt, 31. Mai 2017. urn:nbn:de:0290-opus4-28311
LL.gomo (LibraryLab goes mobile)
Status: abgeschlossen
Laufzeit: Mai 2016 bis Dezember 2016
Projektleitung: Karsten Schuldt
Projektmitarbeiter: Rudolf Mumenthaler
Projektpartner: Bibliotheksfachstellen Aargau und Zürich
Makerspaces ‒ also Räume und Angebote, die zumeist auf der Basis aktueller, pädagogisch ausgerichteter und kleiner Technologien, die darauf ausgerichtet sind, Dinge eigenständig zu “machen” (d.h. herzustellen) und Communities zu bilden ‒ sind in den letzten fünf Jahren zu einem etablierten Thema im Bibliothekswesen geworden. An der HTW gab es schon einige Abschlussarbeiten, ein Seminar und andere Beiträge zu Makerspaces in Bibliotheken. Das Projekt LLgomo (Library Lab goes mobile) schloss an die schon gemachten Forschungen an, konzentrierte sich aber auf eine andere Frage.
LLgomo versuchte, die Möglichkeiten von Makerspaces für Bibliotheken in kleineren Gemeinden zu eruieren. Obwohl die Technik, die in Makerspaces verwendet wird, nicht übermässig teuer ist, scheuen diese Bibliotheken oft die Kosten, teilweise auch den Aufwand (der bei meist sehr geringen Stellenprozenten neben der restlichen Arbeit zu leisten wäre) für die feste Etablierung solcher Einrichtungen. Im Anschluss an Vorbilder aus anderen Staaten (Niederlande, Kanada, USA) untersuchte das Projekt, ob und wie es möglich wäre, Makerspaces so mobil zu machen, dass sie in kleineren Bibliotheken genutzt werden können. Dafür wurde die Zusammenarbeit mit kantonalen Fachstellen für Bibliotheken angestrebt. Grundsätzlich zeigt das Projekt anhand von Prototypen, wie Makerspaces, unter den spezifischen Voraussetzungen des ländlichen Raumes in der Schweiz, mobil gemacht werden können. Eine Nachnutzung durch kantonale Fachstellen oder grössere Bibliothekssysteme mit Filialen ist möglich.
Das Projekt hat gezeigt, dass es a) grundsätzlich möglich ist, mobile Makerspaces zu erstellen und dass diese in den Bibliotheken auch gezielt genutzt werden können, dass es b) Technologien gibt, welche die härteren Kriterien, die im Projekt angelegt wurden, erfüllen und dass c) sich die Kosten für solche Veranstaltungen in Grenzen halten. Es wurde eine Handreichung erstellt, die es bibliothekarischen Institutionen oder Vereinen ermöglicht, solche Boxen selber zu erstellen und zu vertreiben. Denkbar wäre es, dass kantonale Fachstellen diese Aufgabe übernehmen. Auch wäre es möglich, dass Bibliotheken sich zusammentun, um den Aufwand und die Kosten zu tragen. Tatsächlich hat dann Bibliomedia das Konzept aufgegriffen und vertreibt mittlerweile Makerspace-Toolboxen.
Projektbeschrieb und Dokumentation: Makerspaces für kleinere und kleinste Bibliotheken. Bericht und Materialien zum Projekt LL.gomo. http://blog.informationswissenschaft.ch/makerspaces-fuer-kleinere-und-kleinste-bibliotheken-bericht-und-materialien-zum-projekt-ll-gomo/
Schuldt, Karsten; Mumenthaler, Rudolf: Spielerische Boxen erhöhen Bibliothekserlebnis. In: SAB Info 38 (2017), Heft 2, S.22-23. http://blog.informationswissenschaft.ch/spielerische-boxen-erhoehen-bibliothekserlebnis/
Karsten Schuldt / Rudolf Mumenthaler: Mobile Makerspaces in kleineren Bibliotheken: Bericht zu einem Forschungsprojekt. LIVE im Bibcast am Dienstag, 23.05.2017, 14:30-15:30 Uhr: http://bibcast.openbiblio.eu/mobile-makerspaces-in-kleineren-bibliotheken-bericht-zu-einem-forschungsprojekt/
Fokusgruppen Kantonsbibliothek Baselland, Liestal
Status: abgeschlossen
Laufzeit: Mai 2016 bis August 2016
Projektleitung: Rudolf Mumenthaler
Projektmitarbeitende: Karsten Schuldt
Auftraggeber: Kantonsbibliothek Baselland
Im Projekt wurden vier Fokusgruppeninterviews mit Nutzenden der Kantonsbibliothek Baselland im Juni 2016 mit dem Ziel durchgeführt, die Meinungen und Wahrnehmungen der Angebote der Kantonsbibliothek durch die Nutzerinnen und Nutzer zu erheben. Die Ergebnisse dienten als Grundlage für eine Strategieentwicklung der Kantonsbibliothek.
Die Fokusgruppeninterviews zeigten, dass die Befragten grundsätzlich mit der Bibliothek sehr zufrieden sind. Sie nehmen sie als modern, aktiv und für sehr verschiedene Aufgaben gut ausgestattet wahr. Sie finden es gut, dass die Bibliothek für verschiedene Gruppen offen ist und auch neue Dinge ausprobiert.
Gleichzeitig sehen sie einen (nur wenig definierten) Kern an Aufgaben, den die Kantonsbibliothek aktuell sehr gut erfüllt und den sie weiterhin erfüllen sollte. Alle Änderungen und neuen Projekte, auch die, die aktuell von der Bibliothek angedacht werden, sollten diesen Kern nicht reduzieren.
Zu diesem Kern gehören der Raum Bibliothek, die physischen Medien, insbesondere Bücher, die vor allem durch die Aufstellung gefunden werden ‒ d.h. oft durch „Stöbern” und “sich inspirieren lassen”. Zudem gehören die unterschiedlichen Arbeits- und Leseplätze sowie für viele das Café der Bibliothek dazu. Als Pluspunkte der Bibliothek gelten neben ihrer eigenständigen ständigen Weiterentwicklung und ihrem Bestand das Personal, die Lebendigkeit der Bibliothek, die Öffnungszeiten und Möglichkeiten zur Selbstausleihe und -rückgabe.
Kritisiert wird an der Bibliothek wenig, vielmehr wird jede Kritik als „Kleinigkeit” oder „Jammern auf hohem Niveau” relativiert. Der Bestand an nicht-deutschsprachiger Literatur wird als etwas einfach beschrieben, der Umgang mit Kindern als nicht 100% perfekt. Vor allem aber wird die Sorge geäussert, dass die Bibliothek sich zu sehr in Trends verlieren könnte und nicht mehr ihren „Kern” so gut bewirtschaften würde, wie bislang. Die Nutzenden machen sich erkennbar viele Gedanken um die Bibliothek, sind oft bereit ‒ solange der Zugang für sozial Schwache gewährleistet ist ‒ mehr zu zahlen oder sind zumindest mit den jetzigen Gebühren sehr einverstanden. Potentiale hat die Bibliothek offenbar bei der Darstellung ihrer schon vorhandenen Angebote, dem fremdsprachigen Bestand und der möglichen Partizipation von Nutzenden.
Die Ergebnisse wurden auf dem Deutschen Bibliothekartag 2017 vorgestellt:
Karsten Schuldt und Rudolf Mumenthaler: 55+ verhalten sich wie Jugendliche. Erkenntnisse aus Fokusgruppeninterviews bei Nutzenden in der Kantonsbibliothek Baselland, Liestal. http://nbn-resolving.de/urn/resolver.pl?urn:nbn:de:0290-opus4-28539
Analyse der Bibliothekslandschaft Stadt Basel
Status: abgeschlossen
Laufzeit: April-Oktober 2016
Projektleitung: Berinfor
Projektmitarbeitende: Rudolf Mumenthaler
Auftraggeber: Kanton Basel Stadt
Der Kanton Basel Stadt erteilte der Firma Berinfor den Auftrag für eine Analyse der Bibliothekslandschaft im Hinblick auf eine Bibliotheksstrategie. Berinfor zog das SII zur fachlichen Unterstützung bei. Der abschliessende Bericht untersucht die Situation in den Bibliotheken der Stadt Basel und zeigt strategische Stossrichtungen auf. Die Analyse des IST-Zustands erfolgte mittels verschiedener Methoden (Dokumentanalyse, Besichtigungen, Gespräche vor Ort) und wurde im Projektteam diskutiert und verifiziert. Als Ergebnis lässt sich festhalten, dass sich die Situation in der Bibliothekslandschaft Basel-Stadt erfreulich präsentiert. Im Vergleich mit anderen Schweizer Städten bietet Basel eine lebendige Bibliothekskultur mit sinnvollen Angeboten und Aktivitäten zu relativ geringen Kosten. Analysiert wurden die Allgemein Öffentlichen Bibliotheken der GGG Stadtbibliothek mit einem Netz an Quartierbibliotheken und die interkulturelle Bibliothek JUKIBU. Sie bieten ein zielgruppenorientiertes Angebot an Medien und Veranstaltungen an und bieten mit dem Kinderliteraturbus ein ausserschulisches Leseförderungsprogramm.
In die Analyse einbezogen wurden auch die Schulbibliotheken, die im Rahmen der Schulentwicklung grosse Veränderungen mitmachen. Im Rahmen laufender Pilotprojekte beitreibt die GGG Stadtbibliothek einzelne Schulbibliotheken mit vielversprechenden ersten Erfahrungen. Schulbibliotheken sind vor allem in der innerschulischen Leseförderung sowie als Lern- und Arbeitsort im Schulhaus aktiv. Im Rahmen des Lehrplans 21 kommen mit der Informations- und Medienkompetenz weitere Aufgaben auf die Schulbibliotheken zu, ebenso durch den Ausbau der Tagesstrukturen.
Untersucht wurden ebenfalls die Wissenschaftlichen Bibliotheken, die in der Stadt Basel mit der Universitätsbibliothek und ihren Teilbibliotheken sowie mehreren Hochschulbibliotheken vertreten sind. Hier sind elektronische Medien und Digitalisierung wichtige Themen, wobei der Zugang zu lizenzierten Inhalten für die Bevölkerung (und insbesondere GymnasiastInnen) eine Herausforderung darstellen.
Auf der Grundlage der Analyse wurde zusammen mit dem Projektteam eine SWOT-Analyse erstellt, aus der wiederum gemeinsam strategische Stossrichtungen entwickelt wurden. Es wurden keine grossen Doppelspurigkeiten ermittelt, doch erscheint ein Gesamtkonzept für die Bibliotheken in der Stadt Basel sinnvoll. Bei der ausserschulischen Leseförderung können Aktivitäten (z.B. im Marketing) besser koordiniert werden. Im Bereich der Zusammenarbeit zwischen Schulen und Bibliotheken sollen zum einen die laufenden Pilotprojekte der von der GGG betreuten Schulbibliotheken evaluiert werden und zum anderen geprüft werden, inwiefern sich die Schulbibliotheken in die Tagesstrukturen einbringen können. Eine sinnvolle Massnahme ist die Integration der JUKIBU als Quartierbibliothek (in St. Johann) in die GGG Stadtbibliothek. Zudem kann die JUKIBU ihre Fachkompetenz im Bereich interkulturelle Bibliotheken verstärkt den Schulen und Bibliotheken Basels zur Verfügung stellen. Bei den Allgemein Öffentlichen Bibliotheken soll die Einführung eines gemeinsamen Bibliotheksausweises geprüft werden. Auf dieser Grundlage könnte auch der Zugang der Schülerinnen und Schüler zum E-Medien-Angebot der GGG Stadtbibliothek (BibNetz) ermöglicht werden. Bei der Ausdehnung des E-Medien-Angebots der Universitätsbibliothek auf Gymnasien sind die Erfolgsaussichten geringer, da dies mit deutlich höheren Lizenzkosten verbunden sein dürfte. Schliesslich sollte noch die erfolgreich gestartete Betreuung sozial benachteiligter Jugendlicher in der GGG Stadtbibliothek nachhaltig gesichert werden.
Der Bericht dient der Kantonsregierung zur Entscheidung, ob Handlungsbedarf im Bereich Bibliotheken besteht und ob gegebenenfalls eine Bibliotheksstrategie entwickelt werden soll. Und tatsächlich wurde auf der Grundlage des Berichts die Quartierbibliothek St. Johann JUKIBU gegründet. „Mit Eröffnung der neuen Bibliothek St. Johann JUKIBU im August 2019 wurde die JUKIBU zu einer Filiale der GGG Stadtbibliotheken und hiermit aufgewertet und zu einer dauerhaften Einrichtung.“
AISOOP (Analyse der Online-Plattformen)
Status: abgeschlossen
Laufzeit: März 2016 bis Oktober 2016
Projektleitung: Rudolf Mumenthaler
Projektmitarbeitende: Karsten Schuldt, Bruno Wenk
Auftraggeber: SUK-P2 (swissuniversities)
Die HTW Chur hat von swissuniversities im Rahmen des Programms „Wissenschaftliche Information“ das Mandat erhalten, die Online-Plattformen von Schweizer Bibliotheken zu analysieren und Empfehlungen zu deren Weiterentwicklung abzugeben. Das Projekt unter dem Titel „AISOOP: Analyse der Informationsarchitektur, Schnittstellen und Organisation der Online-Plattformen“ untersuchte den IST-Zustand der bestehenden Plattformen und formulierte anschliessend Empfehlungen für deren Weiterentwicklung.
Untersucht wurden Online-Plattformen für digitalisierte Inhalte mit dem Anspruch einer nationalen Lösung. Darunter fielen
- e-codices.ch, Plattform der Universität Fribourg für vorwiegend mittelalterlichen Handschriften aus Schweizer Institutionen (http://www.e-codices.unifr.ch)
- e-rara.ch, Plattform mehrerer Bibliotheken für Schweizer Drucke des 15.-19. Jahrhunderts (http://www.e-rara.ch)
- e-manuscripta, Plattform für Handschriften aus mehreren Schweizer Bibliotheken (http://www.e-manuscripta.ch)
- E-periodica, Plattform der ETH-Bibliothek für Schweizer Zeitschriften (http://www.e-periodica.ch)
- Memobase, Portal von Memoriav zu schweizerischem Kulturgut (http://www.memobase.ch)
- Schweizer Presse Online, Portal für historische Schweizer Zeitungen der Nationalbibliothek (http://newspaper.archives.rero.ch)
- Scriptorium, Plattform der BCU Lausanne für Zeitungen (http://scriptorium.bcu-lausanne.ch)
Im Rahmen der Analyse, die zusammen mit den betreibenden Institutionen durchgeführt wurde, wurde deutlich, dass diese Plattformen in der Regel mehr sind als bloss eine Publikationsplattform für digitale Inhalte. Sie dienen jeweils auch zur Unterstützung oder Abwicklung des gesamten Workflows von der Digitalisierung bis zur Archivierung. Diese Plattformen sind mehrheitlich aus direkten und konkreten Bedürfnissen der beteiligten Institutionen und ihrer Nutzer entstanden und wurden auch entlang dieser Bedürfnisse weiterentwickelt.
Diesem aktuellen Status steht die Vorstellung entgegen, dass Forschende heute den direkten Zugang zu den digitalen Inhalten benötigen. Dieses mögliche künftige Interesse zum Beispiel von Forschenden aus den Digital Humanities, ist jedoch im Alltag der Betreiber der Plattformen noch nicht artikuliert worden. Im Projekt wurden die Bedürfnisse verschiedener potentiellen Nutzergruppen mit Hilfe von Personas ermittelt und die bestehenden Angebote mit deren Hilfe überprüft.
Die Plattformen unterstützen fast durchwegs die etablierte OAI-PMH-Schnittstelle, über die Metadaten von aussen nutzbar sind. Auf der Ebene der digitalen Objekte ist e-codices bei der Implementierung und Weiterentwicklung des IIIF-Standards (International Image Interoperability Framework) aktiv involviert. Was an den Schnittstellen aus Forschersicht bemängelt werden kann, ist die nur passiv vermittelte Information über die Zugriffsmöglichkeiten.
Aus Forschersicht sind zudem klar kommunizierte möglichst offene Lizenzen eine wichtige Forderung. In dieser Frage haben sich die meisten Plattformen während der Untersuchung in Richtung Open Data weiterentwickelt. Bei den älteren Werken, die auf e-rara und e-manuscripta im Vordergrund stehen, wurde anfangs 2017 die Lizenz Public Domain etabliert. Bei neueren Inhalten (Zeitungsportale oder E-Periodica) ist eine solche Öffnung aus urheberrechtlichen Gründen nicht möglich.
Für Big-Data-Analysen sind die Plattformen noch nicht eingerichtet, sind aber auch noch nicht mit entsprechenden Anfragen von Forschenden konfrontiert worden. Am ehesten dürfte dies bei den Zeitschriften von E-periodica erwartet werden. Hier finden momentan denn auch Tests für den Zugriff für Text and Data Mining statt.
Im Hinblick auf die strategische Weiterentwicklung der Plattformen empfehlen die Autoren keine Zentralisierung. Der aktuelle Stand ist aus den realen Bedürfnissen von Bibliotheken und ihrer Nutzer entstanden. Dies hat den Vorteil, dass diese Plattformen im Interesse der jeweiligen Institutionen betrieben und weiterentwickelt werden.
Die Empfehlung der Autoren der Studie geht dahin, dass vermehrt offene Standards bei den Metadaten (z.B. METS-XML) und bei den Schnittstellen eingesetzt und unterstützt werden. Eine Öffnung in Richtung Linked Open Data scheint für allfällige künftige Nutzungen auf jeden Fall sinnvoll. Mit dem Europeana Data Model gibt es ein etabliertes Modell, das auch für Forschende offene Schnittstellen und APIs anbietet. Damit könnten dann die Inhalte in Fach- oder Rechercheportale eingebunden oder in Anwendungen für Forschungsprojekte übernommen werden.
Abbildung: Schema der Architektur eines offenen, dezentralen Systems der Online-Plattformen (eigene Darstellung)
Nach heutigem Stand fehlt noch eine Plattform für audiovisuelle Medien, die von verschiedenen Institutionen genutzt werden könnte. Zudem ist die Langzeitarchivierung von digitalisierten Inhalten noch ein Desiderat. Entsprechende Projekte und Weiterentwicklungen sollten demnach – so die Empfehlung – gefördert werden.
Der vollständige Bericht wurde auf der Website von swissuniversities publiziert:
Rudolf Mumenthaler, Karsten Schuldt, Bruno Wenk: Analyse der Informationsarchitektur, Schnittstellen und Organisation der Online-Plattformen (AISOOP). Eine Studie der HTW Chur, gefördert im Rahmen des Programms „Wissenschaftliche Information“ (SUK 2013-2016 P-2) von swissuniversities. Chur 2017.
Repositorium für Kantonsbibliotheken (RekS)
Status: abgeschlossen
Laufzeit: Januar 2016 bis Juni 2017
Projektleitung: Rudolf Mumenthaler
Projektmitarbeitende: Karsten Schuldt, Bruno Wenk
Auftraggeber: diverse
Alle schweizerischen Kantonsbibliotheken haben einen kantonalen Sammelauftrag, wobei dieser unterschiedlich formuliert und umgesetzt wird. Grundsätzlich sind sie verpflichtet, Medien, die im Kanton erscheinen und Medien, in denen der Kanton erwähnt wird, möglichst vollständig zu sammeln, aufzubewahren und zu vermitteln. Damit übernehmen sie eine wichtige Rolle für das kulturelle Gedächtnis ihres jeweiligen Kantons.
Während diese Aufgabe vor einigen Jahrzehnten sich darauf beschränkte, gedruckte Bücher und Zeitschriften zu sammeln, sind in jüngerer Zeit vor allem elektronische Medien hinzugekommen, die unter den kantonalen Sammlungsauftrag fallen. Diese elektronischen Medien beinhalten sehr unterschiedliche Formate – von Verlagspublikationen (E-Books) über Websites mit integrierten Dokumenten bis hin zu multimedialen Inhalten -, sie umfassen von Privatpersonen und Institutionen erstellte Dokumente sowie kommerzielle Publikationen, die in den im Kanton ansässigen Verlagen publiziert werden. Für die Kantonsbibliotheken stellt sich die Frage, wie sie diese Dokumente sammeln und aufbewahren sollen. Ihnen ist das Problem bekannt, bislang hat aber keine Kantonsbibliothek eine ausreichende Antwort auf diese Frage gefunden
Im Projekt RekS geht es darum, die technische Lösung für ein Repositorium mit den nötigen Schnittstellen zur Langzeitarchivierung und den benötigten differenzierten Zugangsberechtigungen zu entwickeln, die Schnittstellen zu den bibliothekarischen Arbeitsgängen zu entwickeln – auch vor dem Hintergrund eines bevorstehenden Systemwechsels vieler Bibliotheken auf cloudbasierte Kataloge. Im Rahmen des Projekts soll auch das Betriebskonzept evaluiert werden.
Die gemeinsame Plattform soll die unterschiedlichsten Dateiformate verarbeiten, standardisierte Erschliessung ermöglichen, einen unkomplizierten Ingest der Daten unterstützen und eine längerfristige Speicherung mit unterschiedlichen Zugangsmöglichkeiten erlauben. Die einzelne Bibliothek behält die Hoheit über ihre Daten und kann sie jederzeit aus dem gemeinsamen Repositorium entfernen.
Nach der Vorbereitung im Rahmen eines grundfinanzierten Projekts wurde die Mitwirkung im Projekt SONAR (Swiss Open Access Repository) von RERO und HEG beschlossen. Die HTW Chur hat sich am Projektantrag an swissuniversities und anschliessend an der Entwicklung des Repositoriums beteiligt.
Infothek der Zukunft
Status: abgeschlossen
Laufzeit: Oktober 2015-Oktober 2018
Projektleitung: Berufsinformationszentren Zürich, Enrico Loppacher
Projektmitarbeitende: Rudolf Mumenthaler
Auftraggeber: Kanton Zürich, Amt für Jugend und Berufsberatung
Das Amt für Jugend und Berufsberatung (AJB) will im Rahmen des Projekts Infothek der Zukunft die Infotheken in den sieben Berufs- und Informationszentren des Kantons Zürich (biz) für die künftigen Anforderungen und Herausforderungen fit machen. Das Projekt beinhaltet die Neugestaltung des physischen und des virtuellen Angebots, die Anpassung der Räumlichkeiten an sich verändernde Nutzerbedürfnisse sowie die Entwicklung eines zeitgemässen Zugangs zu Berufsinformation.
Die HTW Chur hat mit einer Studierendenklasse unter der Leitung von Prof. Dr. Mumenthaler im Frühjahr 2015 bereits Zukunftskonzepte für die Infotheken als Diskussionsgrundlage entworfen.
Prof. Dr. Rudolf Mumenthaler unterstützt das AJB sowie namentlich die Projektleitung (Fachbereich Berufs-, Studien- und Laufbahnberatung, FB BSLB) als externer Experte und begleitet das Projekt. Der Auftragnehmer unterstützt die Projektleitung bei der Entwicklung von Konzepten und bei der Umsetzung von Teilprojekten mit unterschiedlichen Partnern. Zu seinen Aufgaben gehören der Review von Teilergebnissen und Ergebnissen der Teilprojekte (Konzepte, Studien, Entwicklungsprogramm, Raumkonzept etc.), die Teilnahme an Workshops und Besprechungen sowie die Kontaktherstellung zu Experten.
Die genauen Aufgaben werden im Rahmen des Vorprojekts definiert. Vorgesehen ist unter anderem die Mitwirkung bei der Entwicklung eines Raumkonzepts für die Infotheken sowie bei der Entwicklung eines multimedialen Informationskonzepts mit Hilfe von Touchscreens.
Bis zum Frühjahr 2017 wurden ein Informationskonzept entwickelt und verabschiedet sowie die Anforderungen an die BIZ-Räume definiert. Dabei diente das 4-Spaces-Modell als Grundlage. Die Konzepte wurden zunächst am BIZ Oerlikon als Pilotversuch getestet werden (2018), bevor sie dann auf alle Zürcher Berufsinformationszentren angewandt wurden.
Analyse der Volksschulbibliotheken im Kanton St. Gallen
Status: abgeschlossen
Laufzeit: Mai 2015 – März 2016
Projektleitung: Karsten Schuldt
Auftraggeber: Bibliothekskommission Kanton St. Gallen
Projektmitarbeitende: Rudolf Mumenthaler, Ekaterina Vardanyan
Eine Projektgruppe am SII erhob 2015 den Status Quo der Bibliotheken in den Volksschulen (umfasst 2 Jahre Kindergarten sowie 1. bis 9. Schuljahr) im Kanton St. Gallen. Den Auftrag dazu hatte die neu geschaffene Bibliothekskommission erteilt, deren Aufgabe die Entwicklung des gesamten Bibliothekssystems im Kanton ist. Die Kommission versteht die Schulbibliotheken als Teil dieses Systems, hatte aber wenige Kenntnisse über deren Situation.
Die Studie basierte auf einer quantitativen Umfrage unter den Schulen in St. Gallen und, auf deren Ergebnissen aufbauend, auf Interviews und Case Studies in zufällig gewählten Schulen. Neben dem Bibliothekspersonal wurden im Rahmen der drei breit angelegten Case Studies auch weitere Lehrpersonen, Schülerinnen und Schüler sowie Schuldirektionen befragt. Die Umfrage hatte eine überraschend hohe Rücklaufquote von knapp 90%. Auch die Ergebnisse waren äusserst interessant: In fast allen Schulen finden sich entweder eigene Bibliotheken oder es ist eine Zusammenarbeit mit den Gemeindebibliotheken organisiert. Dabei geht es den meisten Volksschulbibliotheken im Kanton sehr gut. Gleichzeitig entsprechen diese Bibliotheken nicht dem Bild, das man sich in der bibliothekarischen Diskussion und Literatur von Schulbibliotheken macht. Im Kanton St. Gallen überwiegen kleine Schulbibliotheken, die fast ausschliesslich für das Lesen im Klassenverband genutzt werden. Aus Schulsicht ist man mit dieser Form der Bibliothek zufrieden.
Die Situation in St. Gallen lässt sich eher durch die historischen Entwicklung der Bibliotheken erklären und nicht durch die bibliothekarischen Interventionen und Vorstellungen, welche sich seit den 1970er Jahren im deutschsprachigen Raum finden. Zumindest im Kanton St. Gallen funktionieren, so zeigt die Studie, die bibliothekarische Diskussion über Schulbibliotheken und die Realität in den Schulen unabhängig voneinander. Trotz der eher kritischen Beurteilung der Chancen im Bericht hat sich die Bibliothekskommission St. Gallen für verschiedene Maßnahmen zur Förderung der Schulbibliotheken entschieden, und unter anderem eine Arbeitsgruppe für Volksschulbibliotheken eingesetzt, die erfolgreich den Einbezug der Schulbibliotheken in die Bibliothekslandschaft fördert.
Der Bericht ist öffentlich zugänglich. Zudem wurden die Ergebnisse in Artikeln und Vorträgen vorgestellt:
Karsten Schuldt, Rudolf Mumenthaler und Ekaterina Vardanyan: Status Quo der Volksschulbibliotheken im Kanton St. Gallen, 2015: Abschlussbericht. März 2016.
Karsten Schuldt und Rudolf Mumenthaler: Volksschulbibliotheken im Kanton St. Gallen – eine Studie zum Status Quo. Im Rahmen des Bibcast am 11. März 2016. DOI
Karsten Schuldt, Rudolf Mumenthaler, Ekaterina Vardanyan: Volksschulbibliotheken im Kanton St. Gallen: Ergebnisse einer Studie. In: kjl&m 2017 (Jg. 69), v.1, S.74-78. Online im Blog Informationswissenschaft.
Innovationsmonitor für Hochschulbibliotheken
Status: abgeschlossen
Laufzeit: Januar 2015 – April 2016
Projektleitung: Rudolf Mumenthaler
Auftraggeber: KTI
Projektpartner: Berinfor AG, UB Bern, ZHB Luzern
Projektmitarbeitende: Ekaterina Vardanyan
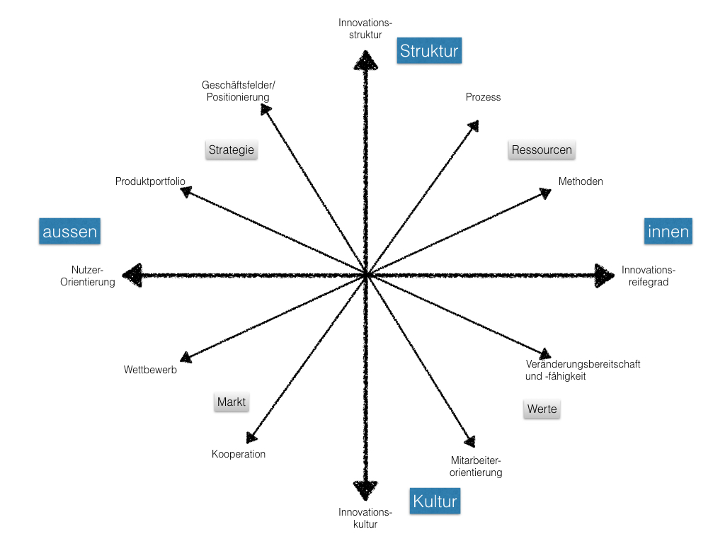
Im Projekt Innovationsmonitor wurde zusammen mit dem Firmenpartner Berinfor AG ein Tool entwickelt, mit dem der Innovationsgrad von Bibliotheken bestimmt werden kann. Dazu wurden zunächst die relevanten Kriterien erarbeitet, nach denen die Bibliotheken analysiert werden sollen. Dabei konnte auf die Erfahrungen mit dem Innovationsmonitor für KMUs, der am SIFE (Schweizerisches Institut für Entrepreneurship) an der HTW Chur entwickelt worden ist, zurückgegriffen werden. Im Ergebnis wird ein Spider produziert, der ein Innovationsprofil der jeweiligen Bibliothek darstellt. Dieses Ergebnis kann mit dem Durchschnitt der übrigen Bibliotheken oder mit (anonymisierten) anderen Bibliotheken verglichen werden und gibt Hinweise für den Handlungsbedarf. Das im Projekt entwickelte Tool wird von der Partnerfirma für ihre Beratungsdienstleistungen eingesetzt. Als Anwendungspartner konnten die Zentral- und Hochschulbibliothek Luzern und die Universitätsbibliothek Bern gewonnen werden, die das entwickelte Tool testeten und optimierten.
Ein Ergebnis des Projekts ist ein Modell zu den Faktoren für Innovation in Bibliotheken, das wir auf der Grundlage der Untersuchung und vertiefenden Workshops gebildet haben. Es zeigt, dass es um weit mehr geht, also bloss um eine geeignete Organisationsstruktur.
Modell der Faktoren der Innovation in Bibliotheken (eigene Darstellung)
Und ein weiteres zentrales Ergebnis ist der sogenannte Innovationsspider. Wir haben die oben genannten Faktoren auf Kriterien heruntergebrochen, die möglichst messbar oder objektivierbar sein sollen. Die Analyse der Schweizer Hochschulbibliotheken ergab einen Durchschnitt für die einzelnen Faktoren, mit dem nun die einzelne Bibliothek verglichen werden kann. Auf diese Weise soll zum einen das eigene Profil sichtbar werden, zum anderen möglicher Handlungsbedarf erkannt werden.
Beispiel für Innovationsspider (eigene Darstellung)
Rudolf Mumenthaler, Ekaterina Vardanyan und Marco Balocco: Wie funktioniert Innovation in Bibliotheken? Bericht über das Schweizer Forschungsprojekt Innovationsmonitor für Wissenschaftliche Bibliotheken. In: b.i.t.online 19 (2016) Nr. 2. http://www.b-i-t-online.de/heft/2016-02-nachrichtenbeitrag-mumenthaler.pdf
Rudolf Mumenthaler, Ekaterina Vardanyan: Innovationsmonitor für Hochschulbibliotheken. Vortrag gehalten am BIS-Kongress in Luzern, 2. September 2016. http://www.bis.ch/fileadmin/ressourcen/kongress/2016_luzern/Referate/Mumenthaler_Vardanyan_Innovationsmonitor.pdf
Rudolf Mumenthaler, Ekaterina Vardanyan: Innovationsmanagement in Schweizer Wissenschaftlichen Bibliotheken. Vortrag am 14. März 2016 auf dem Deutschen Bibliothekskongress in Leipzig. (Slides)
Innovationsmanagement in Hochschulbibliotheken. Vortrag gehalten am Österreichischen Bibliothekartag, 17.9.2015 in Wien.
http://de.slideshare.net/ruedi.mumenthaler/innovationsmanagement-in-schweizer-hochschulbibliotheken
Horizon Report Library Edition
Status: abgeschlossen
Laufzeit: 2014-2017
Projektleitung: New Media Consortium
Projektmitarbeitende: Rudolf Mumenthaler
Auftraggeber: New Media Consortium
Der erste Horizon Report > 2014 Library Edition, der sich mit Trends im Bereich der Wissenschaftlichen Bibliotheken weltweit befasst, wurde vom New Media Consortium (NMC) in Zusammenarbeit mit der HTW Chur, der ETH-Bibliothek Zürich und der TIB Hannover erstellt. Rund 50 internationale Experten haben die relevanten Themen ausgewählt, diskutiert und bewertet.
Im Horizon Report werden von internationalen Expertinnen und Experten jeweils neue Technologien, Trends und Herausforderungen identifiziert und beschrieben, die grossen Einfluss auf Lehre und Forschung an Hochschulen haben. Es wurden je sechs Schlüsseltrends, aufkommende Technologien und bedeutende Herausforderungen in Bibliotheken für Zeithorizonte von einem bis fünf Jahren ermittelt. Der Bericht soll Bibliotheksleitungen und den Mitarbeitenden als wertvoller Wegweiser für die strategische Technologieplanung dienen. Dabei werden die Auswirkungen auf die Strategie, das Management und die Praxis von Wissenschaftlichen Bibliotheken vertieft analysiert.
Im Report wurden diese Themen vom Team des NMC auf der Grundlage der von den Experten im Wiki geführten Diskussionen vertieft analysiert und mit zahlreichen Beispielen dokumentiert.
Der NMC Horizon Report Library Edition ist unter einer Creative Commons Lizenz publiziert, was für einen sehr hohe Sichtbarkeit sorgte. Der Report von 2014 wurde rund 1.5 Mio Mal heruntergeladen. In der Folge wurden 2015 und 2017 wiederum von denselben Partnern eine zweite und dritte Version des Horizon Report Library Edition erarbeitet und veröffentlicht:
- http://www.nmc.org/publication/nmc-horizon-report-2014-library-edition/
- http://www.nmc.org/nmc-horizon-news/nmc-releases-the-nmc-horizon-report-2015-library-edition/
- http://www.nmc.org/publication/nmc-horizon-report-2017-library-edition/
Die Ergebnisse wurden auf verschiedenen Konferenzen und in Blogbeiträgen publiziert:
Claudia Lienhard, Gabriella Padovan und Rudolf Mumenthaler: Einführung zum NMC Horizon Report 2017 Library Edition. Vorbereitung zum Hands-on-Lab am Deutschen Bibliothekartag. Live im Bibcast am 24.5.2017: http://bibcast.openbiblio.eu/einfuehrung-zum-nmc-horizon-report-2017-library-edition/
Podiumsdiskussion zum Horizon Report Library Edition im Rahmen des Deutschen Bibliothekskongresses in Leipzig (mit Larry Johnson, Franziska Regner, Lambert Heller und Michael Stephens). (2015 Library Report Leipzig)
Der Horizon Report Library Edition – ein kollaborativ entwickelter Trendreport. Vortrag gehalten am 5. Februar 2016 an der HAW Hamburg im Rahmen der Fachtagung »Move and Make – in/trans/formation durch Themen, Trends und Visionen«. https://www.slideshare.net/ruedi.mumenthaler/der-horizon-report-library-edition-als-collaborative-entwickelter-trendreport
Die Ergebnisse des Horizon Report 2015 Library Edition. Vortrag gehalten am Österreichischen Bibliothekartag 16.9.2015 in Wien.
http://www.slideshare.net/ruedi.mumenthaler/horizon-report-2015-library-edition
Rudolf Mumenthaler and Larry Johnson Workshop on the Horizon Report > 2015 Library Edition from emtacl on Vimeo.
Leider ging Ende 2017 die für den Horizon Report verantwortliche Organisation (das New Media Konsortium) Konkurs, worauf die Arbeiten am Bericht nicht fortgesetzt wurden.
Network on Libraries in Urban Space
Status: abgeschlossen
Laufzeit: April 2013 – 2017
Projektleitung: Rudolf Mumenthaler
Projektmitarbeitende: Karsten Schuldt
Auftraggeber: diverse
2013 beteiligte sich das Team des SII zusammen mit Forschenden des Instituts für Bauen im alpinen Raum an der HTW Chur an einer Ausschreibung für ein von der EU finanziertes Forschungsprojekt zur Rolle von Öffentlichen Bibliotheken im städtischen Raum. Der Antrag wurde abgelehnt, doch wurde das geknüpfte Netzwerk weiter gepflegt. Die beteiligten Forschungsgruppen aus den Niederlanden, Dänemark, Norwegen, Deutschland und der Schweiz gründeten das Network on Libraries in Urban Space und richteten eine Website ein (im Internet-Archive). Der Schweizerische Nationalfonds finanzierte einen sog. exploratory Workshop, an dem im November 2014 der aktuelle Forschungsstand und die Themen für weiterführende Forschung diskutiert wurden.
Auf der Grundlage dieses Forschungsprogramms wurde ein Modell entwickelt, es entstanden mehrere Artikel in Fachzeitschriften. Zudem wurde eine COST-Action beantragt, die jedoch im ersten Versuch abgelehnt wurde. Auch zwei verschiedene Anträge der Forschungsgruppe am SII an den Schweizerischen Nationalfonds wurden zurückgewiesen. Diese Grundlagenforschung im Bereich Öffentlicher Bibliotheken hat offenbar einen schweren Stand bei der Forschungsförderung. Dafür war eine Eingabe der norwegischen Forschungsgruppe beim Research Council erfolgreich. Die HTW Chur arbeitet nun im Projekt ALMPUB mit (siehe Projektbeschreibung ALMPUB).
Karsten Schuldt und Rudolf Mumenthaler: Stadt und Bibliotheken. Aktuelle Debatten und Forschungsfragen aus einem europäischen Netzwerk. Vortrag gehalten am Deutschen Bibliothekartag am 29. Mai 2015 in Nürnberg.
Kantonale Bibliotheksstrategie St. Gallen
Status: abgeschlossen
Laufzeit: Januar 2015 – Dezember 2015
Projektleitung: Rudolf Mumenthaler
Auftraggeber: Kanton St. Gallen
Die vom Regierungsrat verabschiedete kantonale Bibliotheksstrategie St. Gallen soll 2015 umgesetzt werden. Rudolf Mumenthaler unterstützte das Departement des Innern und die Kantonsbibliothek bei der Planung und Durchführung der Umsetzungsmassnahmen. Das Projekt wurde fristgerecht abgeschlossen, die Fördermassnahmen wurden 2016 umgesetzt.
Strategieentwicklung ZB MED
Status: abgeschlossen
Laufzeit: August 2012 – Dezember 2015
Projektleitung: Rudolf Mumenthaler
Auftraggeber: ZB MED
Im Rahmen einer Evaluierung wurde der ZB MED der Auftrag erteilt, eine neue Strategie zu erarbeiten, die den sich verändernden Kundenbedürfnissen, dem sich wandelnden technologischen Umfeld sowie der verstärkten Ausrichtung auf Forschung Rechnung trägt. Diese Strategieentwicklung wurde im Rahmen eines Gesamtprojekts erarbeitet. Eine Markt- und Zielgruppenanalyse sollte zusammen mit einer Kundenbefragung und einer GAP-Analyse die Grundlagen für kundenorientierte und innovative Produkte liefern.
Die HTW Chur übernahm in der Person von Prof. Dr. Rudolf Mumenthaler die externe Beratung des Gesamtprojekts, wirkte im Strategiegremium mit und erarbeitete zusammen mit der ZB MED das Produktportfolio.
Die Ziele der Gesamtstrategie wurden in der Stellungnahme des Senats der Leibniz Gemeinschaft weitgehend vorgegeben. Die ZB MED will sich als konkurrenzfähiger Fachinformationsdienstleister für den Bereich Lebenswissenschaften etablieren, der sich durch innovative Alleinstellungsmerkmale im Bereich der Wissenserschliessung und des Informationsmanagements auszeichnet. Das Gesamtprojekt sollte dafür die Grundlagen erarbeiten.
Es wurden folgende Teilziele erreicht:
- Der potentielle Kundenkreis der ZB MED ist bekannt
- Die Marktteilnehmer und Potentiale sind bekannt
- Die Bedürfnisse und Arbeitsweisen der Kunden sind bekannt
- Die Produkte und ihre Relevanz sind bekannt
- Die zukunftsfähigen Geschäfts- und Forschungsfelder sind definiert
- Das Dienstleistungsprofil ist an die Zielgruppen angepasst
- Es liegt ein Forschungskonzept vor
- Die Gesamtstrategie ist inhaltlich definiert und abgenommen
Im Verlauf des Projekts wurden diese Ergebnisse erarbeitet und lagen zum Zeitpunkt der erneuten Evaluierung der ZB MED im Mai 2015 vor. Die Evaluierung ergab so weit gute Noten für die ZB MED und die unternommenen Anstrengungen. Allerdings wurde das noch fehlende Forschungskonzept bemängelt, das man erst nach der erfolgten Besetzung von Professuren konkretisieren wollte. Der Senat der Leibniz Gemeinschaft beschloss dann aufgrund der Evaluierung die Finanzierung der ZB MED per Ende 2016 einzustellen.

